By the end of this week, we are expecting the electrical design software for roco to be completely done. This blog is trying to explain the structure and a summary of the software.
- One can find source code of software here
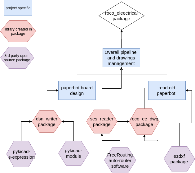
High level of whole project package
Pipeline of drawing changes
Package module and classes breakdown
Structure of customized package
dsnwriter
Structure of customized package
roco_ee_dwg